Why IT Firms With Strong Revenue Still Struggle With Cash Flow
From the outside, many IT firms look healthy. Revenue is climbing, retainers are locked in, and new projects keep landing. Yet internally, finance teams are often dealing with a frustrating contradiction: plenty of revenue on paper, but constant pressure on cash.
It’s not uncommon for leadership to ask why cash feels tight when sales reports look strong. The answer usually sits in the gap between invoicing and payment — a space that quietly widens as the business scales.

Table of Contents
Revenue Growth Doesn’t Equal Cash Predictability
IT firms operate with billing models that make sense commercially but introduce friction operationally. Managed services invoices go out monthly, project work lands in bursts, and usage-based charges fluctuate. None of this is unusual — but it does mean cash inflow rarely mirrors revenue perfectly.
When payment timing becomes inconsistent, even profitable firms start making conservative decisions. Hiring slows. Investment gets postponed. Leadership hesitates — not because demand is weak, but because cash confidence is.
The “Invisible Lag” Between Delivery and Payment
One of the most overlooked issues in IT receivables is the lag created by complexity rather than conflict. Most late payments aren’t malicious. They’re caused by:
- Invoices needing internal approval on the client side
- Questions about scope or usage that surface too late
- Emails buried in inboxes
- Follow-ups sent inconsistently or not at all
Each delay on its own feels minor. Collectively, they stretch payment cycles and make cash flow harder to trust.
Why Finance Teams End Up Acting Reactively
In many IT firms, receivables management is reactive by default. A payment is overdue, so someone checks a spreadsheet. An email goes out. Maybe a call follows. Notes are scattered across inboxes, CRM records, and personal memory.
This approach works — until it doesn’t. As the business grows, finance teams spend more time chasing than analysing. Instead of spotting patterns or risks early, they’re constantly responding to yesterday’s problems.
When Process Gaps Start Affecting Client Relationships
Ironically, unclear receivables processes don’t just frustrate internal teams — they can frustrate clients too. Inconsistent reminders, vague invoice references, or last-minute escalations create unnecessary tension.
Clients generally prefer clarity. They want to know what’s due, when it’s due, and who to contact if something doesn’t look right. When that clarity is missing, even good relationships can feel strained.
Moving From Ad Hoc to Intentional Receivables Management
At a certain point, IT firms realise that receivables can’t be treated as a side task anymore. They need structure, visibility, and consistency — not more effort.
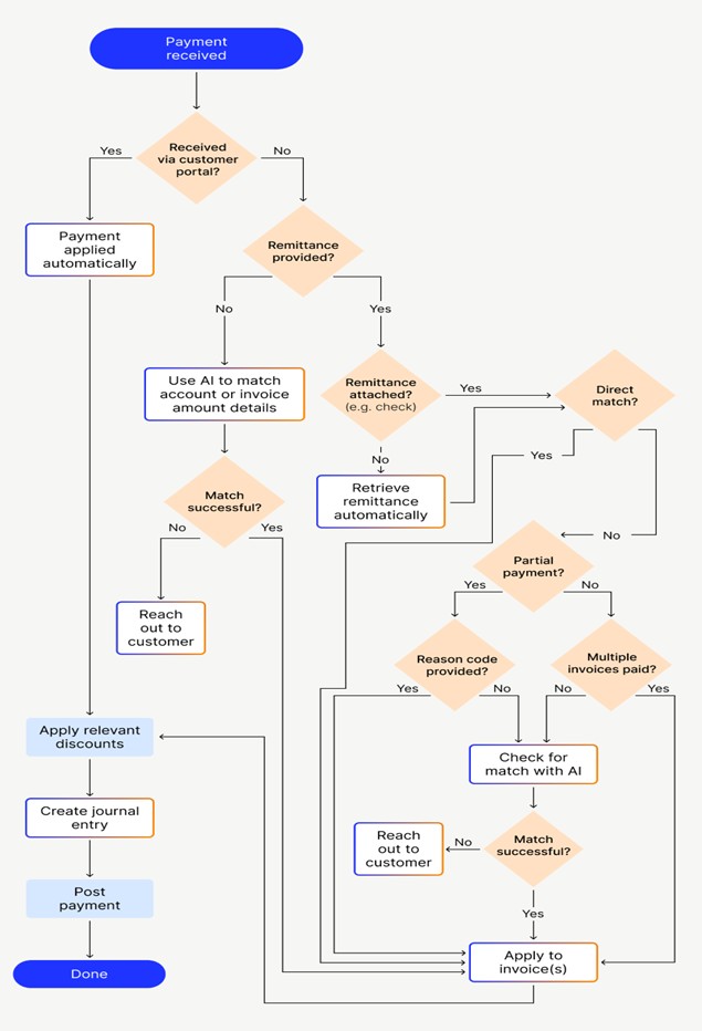
This is where many firms begin exploring tools and workflows that centralise receivables activity. A well-implemented account receivable automation software approach isn’t about chasing harder; it’s about creating a system that works quietly in the background.
Done properly, it helps teams:
- See which invoices are at risk before they’re overdue
- Maintain consistent, professional communication
- Keep all context in one place
- Reduce reliance on memory and manual tracking
The shift is subtle but powerful: finance teams move from reacting to managing.
What Improves When Receivables Become Predictable
Once receivables stop being chaotic, several things improve quickly:
- Cash flow forecasts become more reliable
- Month-end closes feel calmer
- Leadership gets clearer answers faster
- Finance teams spend more time on insight, less on follow-up
Perhaps most importantly, stress levels drop. When payment outcomes are more predictable, the entire business operates with greater confidence.
Receivables as an Operational Advantage
Some IT firms eventually realise that disciplined receivables management is more than internal hygiene — it’s part of their professionalism. Clear billing, predictable communication, and prompt issue resolution signal maturity.
For clients juggling multiple vendors, that reliability matters. It reduces their admin burden and reinforces trust. Over time, it becomes one of those quiet advantages that’s hard for competitors to copy.
Cash Confidence Enables Better Growth Decisions
The real payoff of fixing receivables isn’t just faster payment. It’s confidence. When leaders trust their cash position, they make bolder, better decisions — hiring ahead of demand, investing earlier, and scaling without hesitation.
For IT firms navigating growth, receivables aren’t just a finance function. They’re a lever for stability, momentum, and long-term resilience.